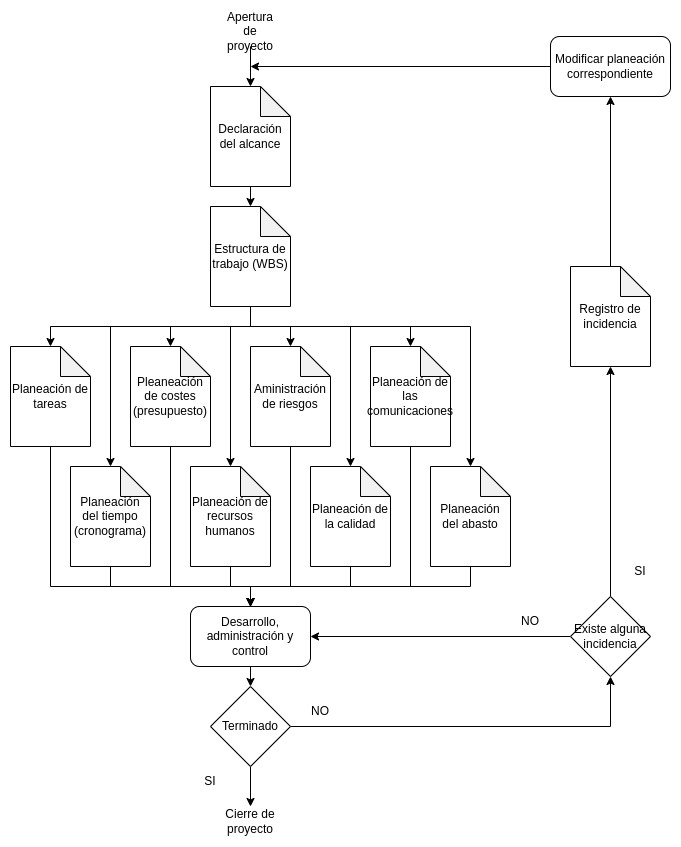
Desarrollo de proyecto

Esta es la etapa que consiste tanto en planeación, como seguimiento y control de todo lo que va pasando a lo largo del proyecto, de tal manera que resulta ser iterativa hasta la terminación de las tareas involucradas.
Esto resulta clave para garantizar que el trabajo se mantenga en el camino hacia el éxito.

Se supervisan ocho elementos (tareas, cronograma, presupuesto, calidad, personal, riesgos, comunicaciones, proveedores), a la vez que se agregan tres documentos (declaración de alcance, estructura de trabajo, bitácora de cambios e incidencias), mismos que quedan a cargo del líder para su administración.

[image]

Sugerencia

En nuestra experiencia, si un proyecto resulta demasiado sencillo, involucra pocas personas, está muy definido y/o durará menos de un mes, nuestra recomendación es irse directamente por aplicar Scrumban para su seguimiento y control, ya que documentar todos estos pasos anteriores es hasta cierto punto más un desgaste que una inversión.

Declaración del alcance

Este documento contiene la información general del proyecto para los que lo desarrollarán. En el se especifica la forma en que se trabajará, cómo se evaluará el resultado y sobre que bases se parte para su desarrollo.

next

Estructura de trabajo

La estructura de trabajo o WBS por sus siglas en ingles (Work Breakdown Structure) es la representación visual de todas las tareas que se tienen que realizar para llevar a término el proyecto; cada una de las cuales se encuentra agrupadas por conceptos.

next

Planeación de tareas

Es un listado de las tareas a realizar, indicando que hitos acontecidos y los entregables finalizados en cada etapa.

next

Planeación del tiempo

La administración del tiempo o mejor conocido como cronograma, es un diagrama de Gantt donde se muestran las distintas actividades a realizar, así como las dependencias entre cada una de ellas.

next

Planeación de costos

En el se planifican los egresos de cada etapa. Esto evita los sobresaltos en erogaciones de última hora y permite planificar mejor el flujo del presupuesto.

next

Planeación de recursos humanos

La identificación de las labores de los RRHH en cada una de las tareas, evitando así sobrecargas de trabajo y poder hacer ajustes de acuerdo a la disponibilidad de cada uno de ellos.

next

Administración de riesgos

En el se identifican los posibles riesgos de baja ocurrencia que se puedan presentar a lo largo del proyecto, pero que pueden tener un alto impacto, así como un plan de contigencia en dado caso.

next

Planeación de la calidad

Contiene la información para asegurar la calidad de los entregables. Generalmente se acompaña a información proveniente de organizaciones dedicacas a estándares o de políticas y procesos internos a la empresa.

next

Planeación de las comunicaciones

Pareciese poco relevante, pero resulta de importancia determinar no solo cada cuando se tendrán reuniones de avance, sino también que otros canales como correo o servicios de chat se utilizarán y en que casos.

next

Planeación del abasto

También llamado administración de proveedores, contempla la planificación de insumos, selección de proveedores, contratación, supervisión de estos.

next

Registro de incidencias

En caso de que suceda alguna evento que altere la planeación original, se registra en este documento; mismo que es utilizado en el cierre de proyecto para hacer ajustes futuros.

next