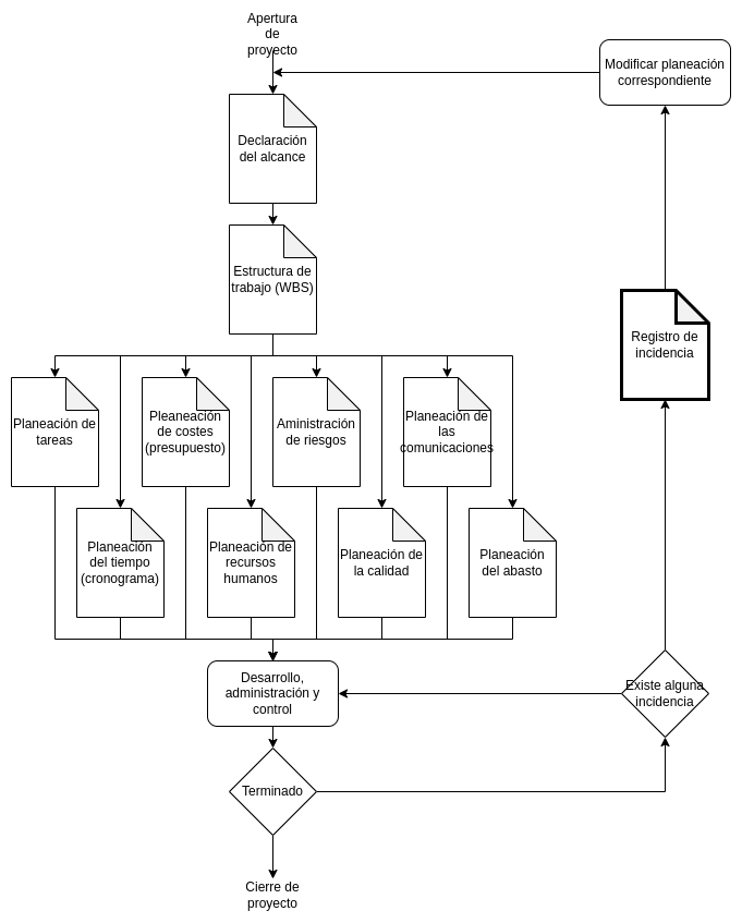
Registro de incidencias

[image]

Campos

Fecha
Fecha de ocurrencia
Área y tarea
Área responsable y tareas que son afectadas en caso necesario indicar.
Descripción
En qué consistió la incidencia. Si afecta de manera significativa una planeación en particular, también se agregará como documento relacionado o incidencia en la planeación corresondiente.

Ejemplo

image example

back

Regresar a desarrollo de proyecto