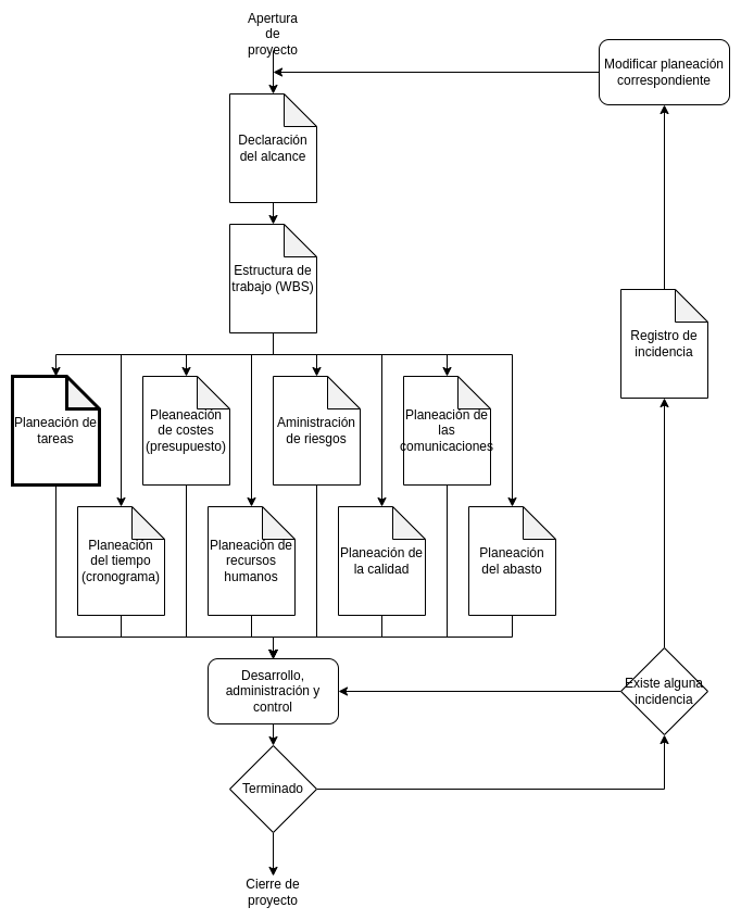
Descripción de tareas

[image]

Campos

Número de actividad
Número secuencial. Sirve para identificar rápidamente alguna de las tareas.
Identificador de nivel
Es un número en notación jerárquica (n.n.n...), que identifica la tarea o grupo de tareas.
Nombre
Nombre de la tarea, grupo de tareas o etapa de proyecto.
Fecha
Fecha de evento. Esta es la fecha de término de la tarea indicada en el documento de administración de tiempos (cronograma).
Hitos
Son los eventos o logros intangibles que marcan un acontecimiento en el desarrollo del proyecto.
Entregables
Son los productos tangibles que se generan al completar una tarea y que pueden ser consultados o tener acceso a ellos más adelante.

Ejemplo

image example

Descarga

Descarga de tareas, tiempos, costos y recursos humanos.

Descargar en formato ODS

Descargar en formato XLS

back

Regresar a desarrollo de proyecto