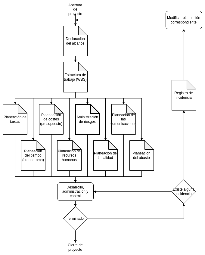
Administración del riesgo

[image]

Campos

Nombre
Nombre del proyecto. Es importante buscar un nombre corto, con el que se hará referencia; no necesariamente tiene que ser el nombre comercial
Área o tarea de riesgo
Departamento o tarea que se encuentra en riesgo
Descripción
En qué consiste el riesgo
Probabilidad
Probabilidad de que ocurra el evento
Severidad
Grado de impacto
Impacto
Consecuencia de que ocurra
Acción preventiva
Cómo puede evitarse
Plan de contingencia
En caso de acontecer, que se puede hacer para mitigar los efectos.

Nota

Obviamente no se pueden listar cualquier tipo de riesgo que pudiese existir, por lo que se recomienda solo listar aquellos de baja probabilidad pero con un impacto relevante en el proyecto.

Ejemplo

image example

back

Regresar a desarrollo de proyecto