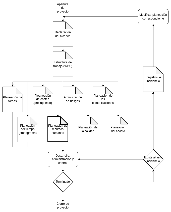
Administración de Recursos Humanos

[image]

Campos

Número de actividad
Número secuencial. Sirve para identificar rápidamente alguna de las tareas.
Identificador de nivel
Es un número en notación jerárquica (n.n.n...), que identifica la tarea o grupo de tareas.
Nombre
Nombre de la tarea, grupo de tareas o etapa de proyecto.
Nombre N
Nombre de la persona. Se indica en la casilla correspondientes las horas que trabajará en cada etapa del proyecto, así como el rol que tendrá en dicha etapa.
Total
Total de horas que la persona trabajará en el proyecto.

Nota

Si se desea obtener la carga de trabajo por individuo, puede obtenerse de la calendarización de actividades.

Ejemplo

image example

Descarga

Descarga de tareas, tiempos, costos y recursos humanos.

Descargar en formato ODS

Descargar en formato XLS

back

Regresar a desarrollo de proyecto