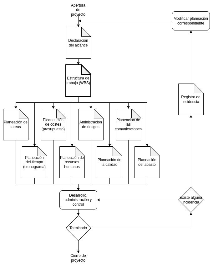
Estructura desglosada de trabajo (WBS)

[image]

Estructura

La estructura desglosada de trabajo, a la cual llamaremos WBS por sus siglas en inglés (Work Breakdown Structure) es un diagrama visual, organizado jerárquicamente, en el que las tareas son agrupadas por bloques.

El número de tareas o bloques no es algo fijo, por lo que puede cambiar diametralmente de proyecto a proyecto. Nuestra sugerencia es establecer unos cuantos grupos principales de tarea de acuerdo a la metodología utilizada, para posteriormente irlo descomponiendo en grupos de tareas y tareas más sencillas.

Nota

Puede visualizarse como una estructura de árbol invertida, donde las ramas son las agrupaciones y las hojas las tareas.

Si la tarea involucra muchas etapas y duraría más de 15 días, es conveniente descomponerla en otras más administrables. Si por el contrario, se trata de tareas sencillas que no requieren mucha supervisión y ocuparán menos de una semana, estas se pueden manejarpor medio de Scrumban.

Ejemplo

image example

Descarga

Debido a que el formato de esta etapa es gráfico, sugerimos utilizar la opción de agregar organigrama empresarial disponible en el editor seleccionado, o utilizar un programa gráfico.

Descargar en formato ODT

Descargar en formato DOC

back

Regresar a desarrollo de proyecto