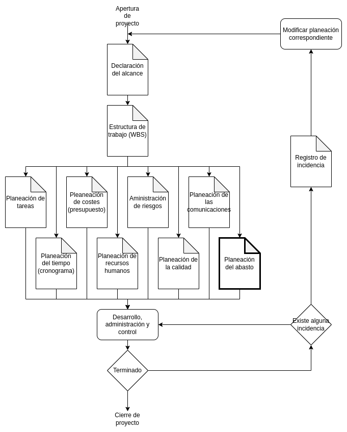
Abastecimiento

[image]

Campos

Planeación de solicitud
Las razones u objetivos para dicha solicitud, si se debe realizar con antelación, estándares de selección y elementos relacionados a planeación previa; indicando en que etapa se requerirá. Esta información va de la mano con el plan de costos o presupuestación.
Criterios de selección
Qué elementos debe cumplir el proveedor y los elementos para considerarlo aceptables.
Proveedor seleccionado
Nombre del proveedor o proveedores seleccionados. En el se incorporan las razones por las cuales se seleccionaron.
Proveedores alternativos
Nombre de otros proveedores y por qué no fueron seleccionados. Esta información será utilizada en la etapa de cierre de proyecto en caso necesario.
Manejo de contratos
Información acerca de las condiciones de los contratos. Tanto interna como la firmada con el proveedor seleccionado.
Documentos relacionados
Referencia a minutas de reuniones, enlaces a páginas web, extractos de artículos y cualquier otro tipo de documento que pueda

Ejemplo

image example

back

Regresar a desarrollo de proyecto