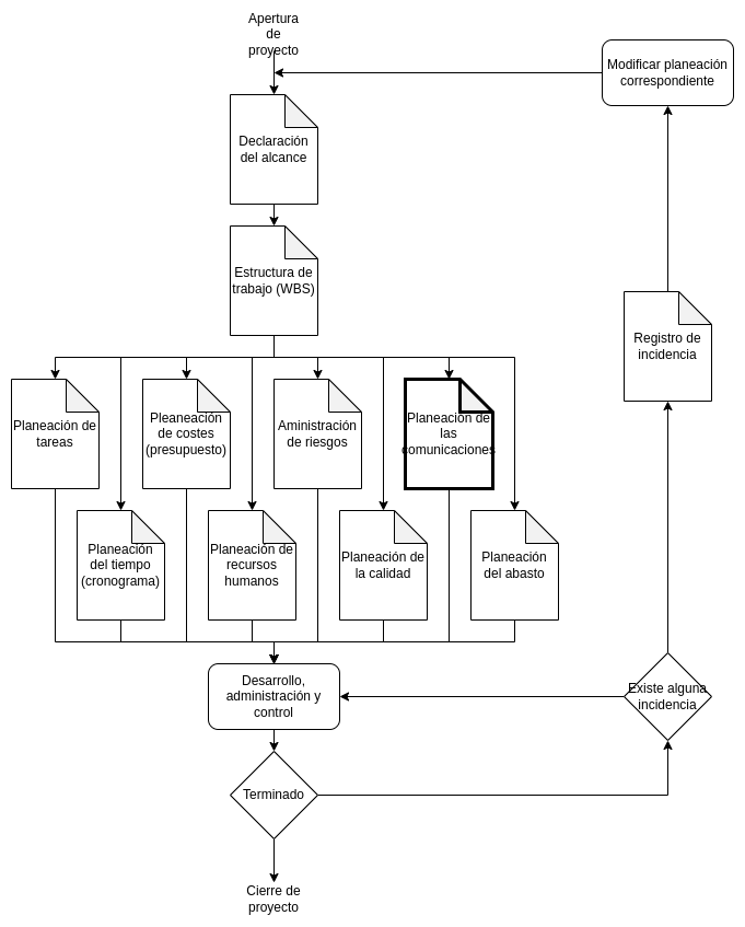
Administración de las comunicaciones

[image]

Campos

Tipo de información
El tipo de comunicación o información que se compartirá
Rol
Estos son los roles indicados en el plan de recursos humanos. En cada uno de los campos correspondientes se indicará el medio por el cual se realizarán las comunicaciones

Nota

La importancia de este documento radica en asegurar que todos los involucrados estén al tanto de las notificaciones, estableciendo un medio definido de acuerdo al tipo de información a comunicar. Se pueden establecer tantas actividades y medios como se requieran.

Ejemplo

image example

back

Regresar a desarrollo de proyecto