Administración de la calidad

[image]

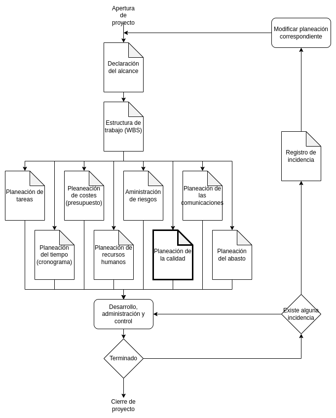
Campos

Referencias utilizadas
Elementos externos e internos que han sido utilizados para sustentar las condiciones y características de calidad que deben ser cumplidas.
Seguimiento
Cómo se asegurará la calidad a lo largo del desarrollo del proyecto.
Estándares
Estándares que serán seguidos, indicando fuente y referencia.
Documentos relacionados
Referencias a documentos, minutas, enlaces y otros elementos.

Nota

Este formato es más libre, ya que los estándares y condiciones de calidad varían de un proyecto a otro.

Ejemplo

image example

back

Regresar a desarrollo de proyecto